微信宣布提现收费半年之后,支付宝也忍不住要收费了。今天中午,支付宝发布公告,宣布因综合经营成本上升,2016年10月12日起,支付宝也将施行提现收费政策。
据了解,对个人用户超出免费额度的提现,支付宝将收取0.1%的服务费(与微信相同),个人用户每人累计享有2万元基础免费提现额度(微信为1000元),单笔服务费不到0.1元的则按照0.1元收取。
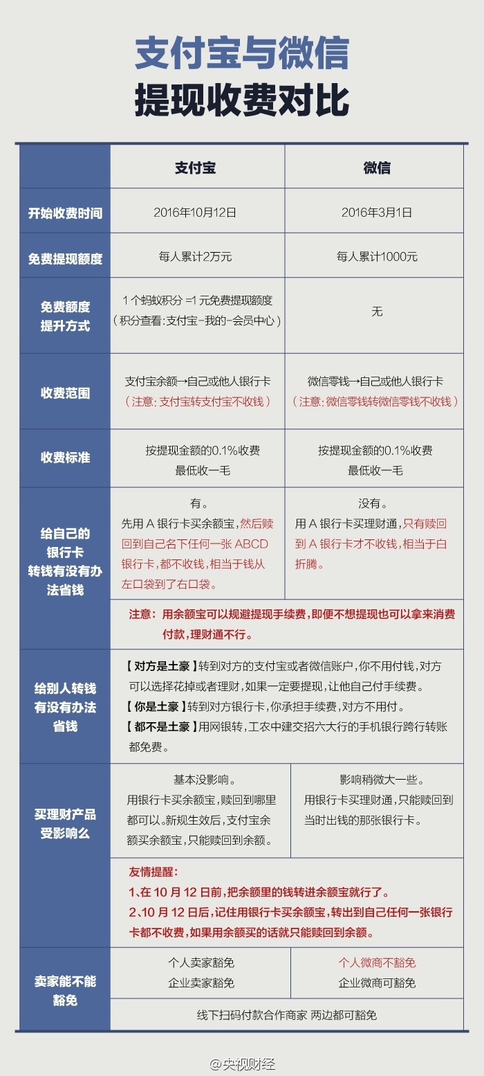
虽然都收费,但支付宝和微信提现收费,除了免费额度之外有何区别呢?@央视财经 总结了一份图表,对支付宝与微信提现收费进行了对比,原来差别还真的挺大。
谁更厚道?支付宝vs微信提现收费:对比惊呆
具体来说:
1、支付宝免费提现额度每人累计2万;微信为1000元;
2、支付宝可以使用1个蚂蚁积分兑换1元免费提现额度(积分查看:支付宝-我的-会员中心);微信无法兑换免费提现额度;
3、支付宝可使用A银行卡买余额宝,然后赎回到自己名下任何一张ABCD银行卡,都不收钱;微信则是,用A银行卡买理财通,只有赎回到A银行卡才不收钱,相当于白折腾;(用余额宝可以规避提现手续费,即便不想提现也可以拿来消费付款,理财通不行)
4、支付宝提现,个人卖家、企业卖家都不收费;微信提现,个人微商需要收费,企业微商不收费。
以下为详细对比:


